北理工課題組在改造耐鹽濟州桿菌實現非滅菌發酵生產方面取得重要進展
發布日期:2024-05-17 供稿:生命學院 攝影:生命學院
編輯:肖雯 審核:周連景 閱讀次數:
近日,北京理工大學霍毅欣教授團隊在改造耐鹽濟州桿菌實現非滅菌發酵生產方面取得重要進展。相關研究成果以“Rapidly engineering an osmotic-pressure-tolerant gut bacterium for efficient non-sterile production of bulk chemicals”為題,在頂級期刊《Chemical Engineering Journal》(影響因子:15.1)上發表(doi.org/10.1016/j.cej.2024.152076)。
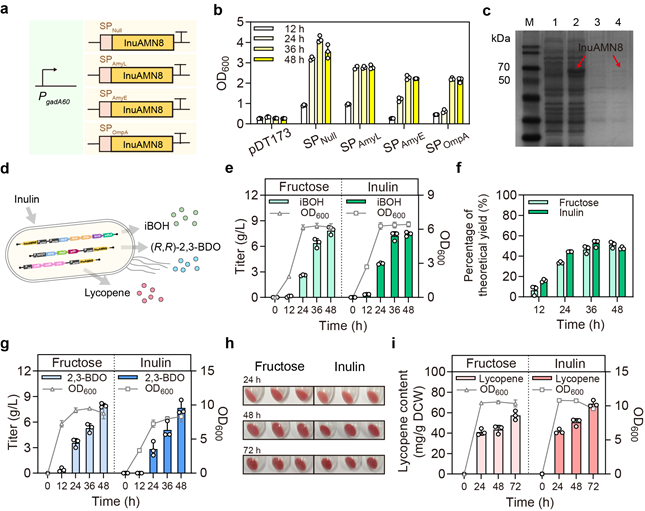
傳統工業生物技術依賴于農業原材料和高溫滅菌的生物過程來生產大宗化學品。該技術仍存在一些亟需解決的問題,例如,原材料成本價格高、滅菌過程繁瑣且能耗大、微生物污染頻繁、產品轉化效率低下、發酵設備昂貴、大量消耗淡水等。下一代工業生物技術可以基于極端微生物,比如嗜鹽菌,在開放的非滅菌環境下發酵生產,并使用可再生資源的原料來進行低成本的綠色生物制造。因此,霍毅欣團隊首次開發了一種類似大腸桿菌的易于工程改造的新型耐鹽微生物平臺,濟州桿菌 Jejubacter sp. L23。并通過生物合成途徑和宿主代謝途徑等多方面工程改造,成功實現了以濟州桿菌為宿主,利用非糧生物質菊粉為底物,進行非滅菌發酵生產多種大宗化學品,如異丁醇、( R , R )-2,3-丁二醇和番茄紅素(圖1)。

圖1 改造耐鹽濟州桿菌實現非滅菌發酵生產
本研究從超級蠕蟲Zophobas atratus腸道中分離出一株耐鹽腸道微生物,并鑒定該菌株為濟州桿菌Jejubacter sp. L23。L23菌株為革蘭氏陰性菌,細胞呈桿狀,兼性厭氧,能夠在0~12%(w/v)NaCl,10~45℃,以及pH4.0~10.0的條件下生長。并且與大腸桿菌具有高度的生理生化及遺傳相似性。通過對該菌株進行系統研究,開發了一系列代謝工程改造相關的基因元件、遺傳操作方法和基因編輯工具等。以α-酮異戊酸為底物,L23菌株在低鹽滅菌、高鹽滅菌以及非滅菌的條件下均可高效生產異丁醇。初步證明了濟州桿菌非滅菌發酵生產異丁醇的可能性(圖2)。

圖2 濟州桿菌的非滅菌發酵生產潛力、生長特性和系統發育分析
對微生物基因組的改造可以調整菌株的代謝網絡,減少競爭代謝途徑的影響,使菌株更高效地合成目標產物。因此,通過分析濟州桿菌的代謝網絡,并利用CRISPR/Cas9基因編輯系統,對L23菌株基因組進行了快速且高效的改造,以獲得工程改造菌株L23R7。進一步通過分泌表達外切菊粉酶InuAMN8,實現了L23R7菌株以菊粉為底物分別生產7.4±0.2g/L異丁醇、7.7±0.8g/L ( R , R )-2,3-丁二醇或68.8±3.1mg番茄紅素/gDCW。證明了濟州桿菌作為NGIB新平臺宿主,以非糧生物質菊粉為底物,非滅菌發酵生產多種高附加值化合物的潛力(圖3)。

圖3 L23R7工程改造菌利用菊粉非滅菌發酵生產多種大宗化學品
此外,在3L發酵罐中,成功提高了L23R7菌株利用菊粉進行非滅菌發酵生產異丁醇的產量,達到41.0±1.2 g/L,為搖瓶發酵實驗的5.5倍。該產率為0.19g/g菊粉,達到最大理論產率的45.5%。證明了工程改造菌株L23R7具有工業化生產異丁醇的極大潛力(圖4)。

圖4 在3 L發酵罐中以菊粉為底物非滅菌發酵生產異丁醇
此項工作以北京理工大學為唯一通訊單位,得到了國家重點研發計劃和唐山市科技計劃基金的支持。
分享到:
